Free Excel Templates
Business Templates
Office Templates
Accounting Templates
Search for:
Search
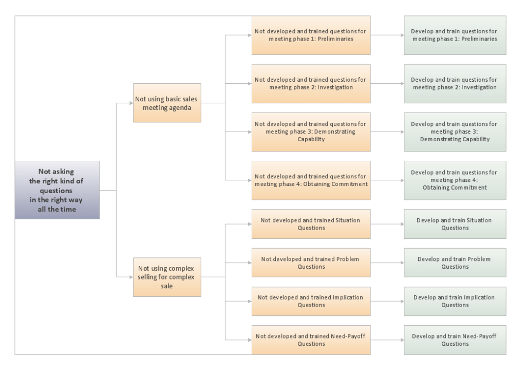
Problem Analysis Example
Post navigation
Published in
11+ Problem Analysis Templates